|
学院首页
Toggle navigation
首页
部门概况
部门概况
机构设置
工作职责
通知公告
评估与认证
教学评估
专业认证
监测与督导
教学监测
教学督导
群团党建
下载中心
首页
>
通知公告
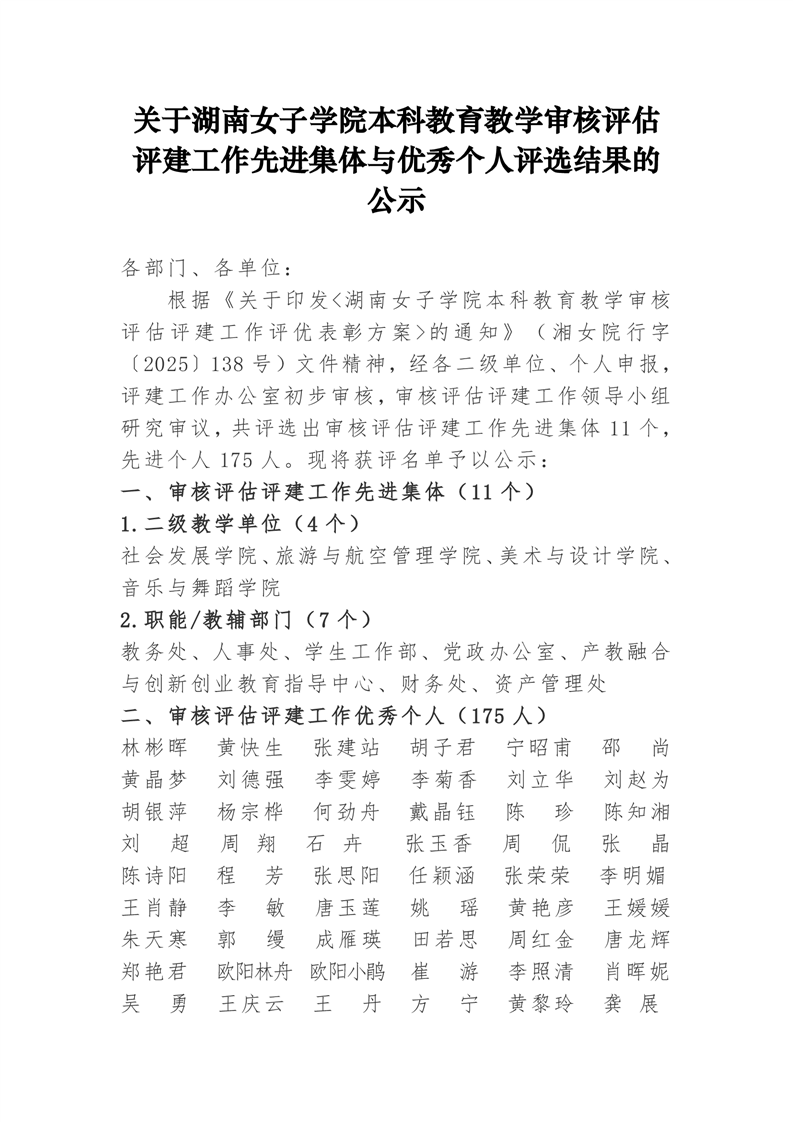
关于湖南女子学院本科教育教学审核评估评建工作先进集体与优秀个人评选结果的公示
日期:2026-01-07 17:18:17 发布人:admin_jxzljk 浏览量:
338
操作>>
核发:0
点击数:338
【
收藏本页
】
上一篇:
没有了
下一篇:
关于开展2025年教育督...
返回首页
关闭页面
分享到
相关链接
数字校园
通知公告
信息公开
图书馆
教育基金会